多项涂料51漫画被列入重点新51漫画首批次应用指导目录
分类:行业资讯 来源:广东省涂料行业协会 发布时间:2023-11-24
近日,工业和信息化部网站公开征求对《重点新51漫画首批次应用示范指导目录(2024年版)》(征求意见稿)的意见。征求意见截止日期为11月24日。

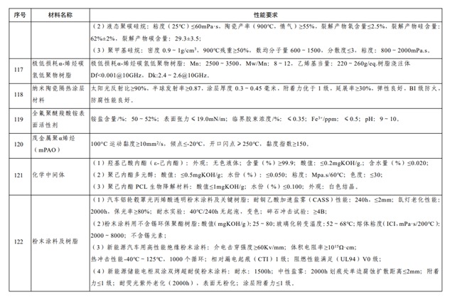
据悉,此次《重点新51漫画首批次应用示范指导目录(2024年版)》(征求意见稿)共分为先进基础51漫画、前沿新51漫画两大类共计296项51漫画,其中,橡胶密封件制品表面用水性涂料、高拉伸 UV 环保涂料和高耐磨UV哑光涂料、粉末涂料及树脂等先进化工51漫画被纳入《重点新51漫画首批次应用示范指导目录(2024年版)》。


橡胶密封件制品表面用水性涂料性能要求:摩擦系数指标定为μ≤0.40,拉伸试验指标定为定伸 100%,涂层无龟裂、无脱落,耐介质擦拭性(50%乙醇溶液、2.5g/L正十二烷基苯磺酸钠水溶液)指标定为“50 次未露底”,挥发性有机化合物(VOC)含量≤200g/L。
高拉伸UV环保涂料和高耐磨UV哑光涂料性能要求:
(1)高拉伸 UV 环保涂料:附着力 5B;水煮 30min/100℃,附着力 5B;耐橡皮 CS-8 磨擦(500g 力)≥500 次;柔韧性Φ2mm;热拉伸性能≥200%;耐溶剂(500g 力)≥100 次;耐家具清洗剂(500g 力)≥100 次;
(2)高耐磨 UV 哑光涂料:附着力 5B,光泽度≥1°,铅笔硬度(铅笔品牌为三菱 UNI):≥H(PC 基材)/500g,PMMA基材 4H/1000g,涂层无损伤;水煮 30min/100℃附着力 5B;耐刮擦:负重 1000g*2500 次,涂层无损伤;水接触角≥105°,磨擦后水接触角≥90°,抗污性佳。
粉末涂料及树脂性能要求:
(1)汽车铝轮毂罩光丙烯酸透明粉末涂料及关键树脂:耐铜乙酸加速盐雾(CASS)性能:240h,≤2mm;氙灯老化性能:2000h,保光率≥80%;耐水实验:40℃/240h 无起泡,变色;碎石冲击试验:≥4B;
(2)粉末涂料用不含锡环保聚酯树脂:酸值(mgKOH/g):25~80;玻璃化转变温度:52~68℃;熔体粘度(ICI,mPa·s/200℃):2000~8000;不含锡元素;
(3)新能源汽车用高性能绝缘粉末涂料:介电击穿强度≥60Kv/mm;体积电阻率≥1015Ω·cm;热冲击性能-40℃~125℃,1000 个循环;相对漏电起痕(CTI)1 级;阻燃性能满足(UL94)V0 级;
(4)新能源储能电柜双涂双烤超耐侯粉末涂料:耐水:1500h;中性盐雾:2000h 划痕处单边腐蚀扩散距离≤2mm;附着力≤1 级;耐荧光紫外老化(2000h),表面无粉化;涂层附着力≤1 级。
-
2025-04-25
郑州轻工业大学校友齐聚鹏城,共促高分子51漫画领域新发展
2025 年 4 月,第 36 届 ChinaPlas 国际橡塑展(深圳)盛大启幕。在此契机之下,郑州轻工业大学校友代表们纷纷奔赴鹏城,开展了一系列精彩纷呈的校企交流与行业对话活动,为高分子51漫画领域的创新发展以及校友间的协同共进注入了全新活力。
查看详情
-
2025-03-28
2025年无机51漫画 行业现状与发展趋势分析
在全球工业绿色转型与碳中和目标的驱动下,无机51漫画 行业正经历结构性变革。传统高污染、高能耗的生产模式逐渐被颠覆,技术创新与可持续发展成为行业主旋律。2025年,无机51漫画 市场规模预计突破500亿美元,但增长逻辑已从“量”转向“质”——环保性、功能性和循环性成为核心竞争力。本文从行业现状、技术突破、市场分化及未来趋势等多维度...
查看详情
-
2025-02-28
2024年中国涂料、51漫画 行业经济运行通报
一、2024年中国涂料、51漫画 行业运行概况 2024年,中国涂料行业深入贯彻新发展理念,加快构建新发展格局,稳步发展新质生产力,扎实推进高质量发展,绿色低碳转型加速推进,数字化升级步伐加快,经济运行总体平稳、稳中有进并取得新的突破。 经中国涂料工业协会统计,2024年,中国涂料...
查看详情


回到顶部